

食安新制今上路 大宗民生物資強制自行檢驗
國內食安事件頻傳,但部分業者食品出問題,總推諉自己也是受害者,為加強業者的把關責任,食藥署今天起實施新制,要求黃豆、麵粉、醬油製造及輸入業、茶葉輸入業、茶葉飲料製造工廠等十大類業者,必須強制自行檢驗;例如黃豆需驗真菌毒素、農藥、重金屬等;澱粉需驗順丁烯二酸酐等,確保原料、半...


柯文哲到教育部現場 籲抗議要有水準
反課綱學生包圍教育部,要求教育部長吳思華出面與學生們會談,吳思華今日出面和抗議學生會談,可惜彼此沒有交集,溝通宣告破局。而稍早台北市長柯文哲出席完烘焙展活動後來到教育部現場,學生們紛紛手牽著手拉起人牆,維持秩序,讓柯文哲能夠進入廣場與學生對話。...


課綱爭議 洪秀柱籲學生冷靜理性討論
國民黨總統參選人洪秀柱展開3天南部走訪行程,今(31)日上午參拜嘉義縣新港奉天宮後接受媒體訪問,對於課綱爭議有學生燒炭過世感到難過,盼社會回歸理性探討,呼籲學生冷靜。 洪秀柱今天走訪嘉義新港拜訪地方人士,對於反課綱微調學生要求立法院開臨時會處理,她表示課綱微調爭議應該由立法...


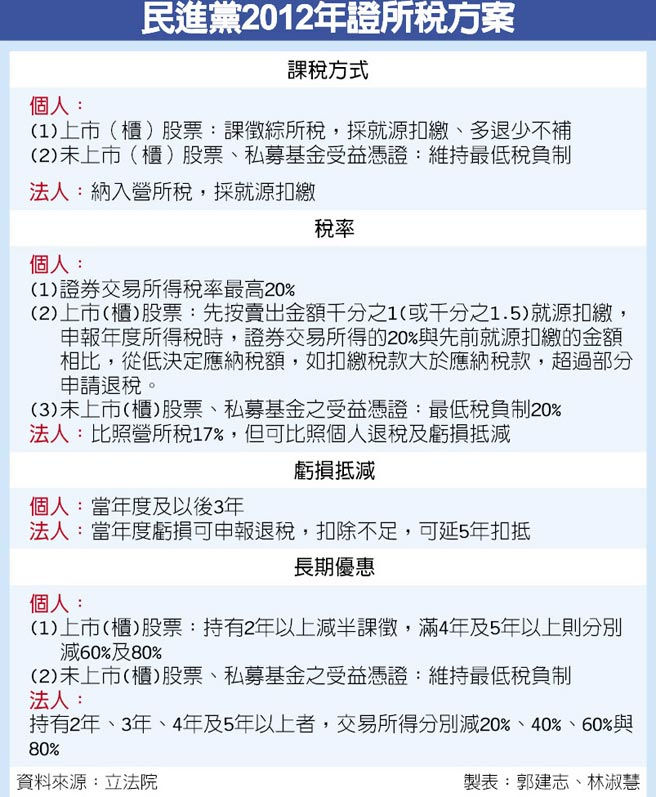
觀點-原來綠營才懂股民的心?
「證所稅」猶如股市「票房毒藥」,民進黨當年取得執政權,當家8年、完全不敢碰,但國民黨拿回政權僅4年,就開始碰觸股市敏感神經,馬英九總統第2任3年多來,台股氣消、股民罵聲連連;林全昨日一席話,道盡了股民心中的委屈。 民進黨總統參選人蔡英文,延攬扁朝時的前財政部長、現任新境界文...


林全:證所稅有問題 必敗
證所稅註定失敗?民進黨總統參選人蔡英文的財經政策總舵手林全昨(30)日表示,現在證所稅的實施方式有問題、一定會失敗,包含大戶條款、IPO都對台灣造成傷害。他強調,過去曾提出的版本,「是業界認為可行性最高的,很可惜馬政府遲未採用」。...


社論-一霎荷塘過雨,明朝便是秋聲
清代詞人項鴻祚《清平樂》一詞:「水天清話,院靜人銷夏,蠟炬風搖簾不下,竹影半牆如畫。醉來扶上桃笙,熟羅扇子涼輕,一霎荷塘過雨,明朝便是秋聲。」大自然節氣的變化,由暑熱至秋涼,寫來趣味橫生。 大自然春去秋來非常規律,在農曆八月秋分一過,大地即呈現「一場秋雨一場寒」,幾場秋雨過...


柯Pvs.翁鐵慧 喊兩岸一家親
今年台北、上海雙城論壇舉行的機會越來越高,台北市長柯文哲昨接見上海副市長翁鐵慧率領的參訪團,會面結束還對翁說了句「see you later」。他會後表示,還須繼續協商雙城論壇細節,但如果大家可接受「兩岸一家親」等基本概念,和促進交流、增加善意的目標,那就好辦。...


商總:無論誰當選 快讓經濟翻身
兩岸服貿、貨貿卡關,自由經濟示範區原地踏步,全國商業總會昨天再拋經濟建言。商總理事長賴正鎰表示,跟大陸相比,台灣停滯不前、外資卻步,期許明年選後無論哪個政黨當選,應該把經濟放中間、政治放兩邊,讓台灣經濟從谷底翻身,重披榮耀之袍。...


時論─選舉皇帝大?饒了孩子吧!
「反課綱運動」竟然犧牲了一位高中學生,不能不令人震驚。身為高中國文、歷史、地理、公民課綱微調小組的召集人,我被迫不能不有所表白。 一、台灣已是一個民主社會,各有各的意見,所以,微調小組一開始就形成兩項共識,一是中華民國的憲法原則;二是國民(台灣人民)的主體性。尤其是台灣史有...
【網路酸辣湯】課綱微調鬧出人命 政客、媒體能不自省?
反課綱學生林冠華輕生震撼社會各界,而民進黨立委陳其邁在節目中爆料,林冠華6月1日曾說在反黑箱課綱LINE群組中說:「想到一個辦法可以讓黑箱課綱停止,而且可讓媒體輿論持續燃燒,計畫在7/30實行。」未料竟是選擇結束寶貴生命的激烈手段。林冠華母親也表示,教育部與學校並無脅迫恐嚇...







